
AKPJ399IX
AKPJ399IX
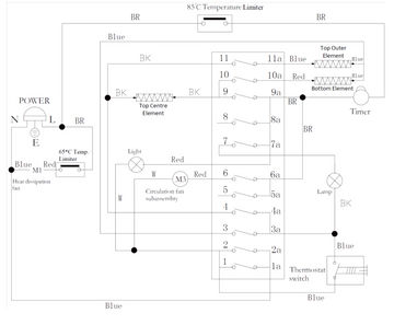
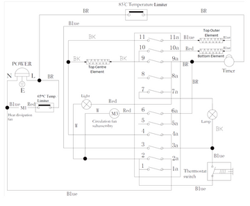
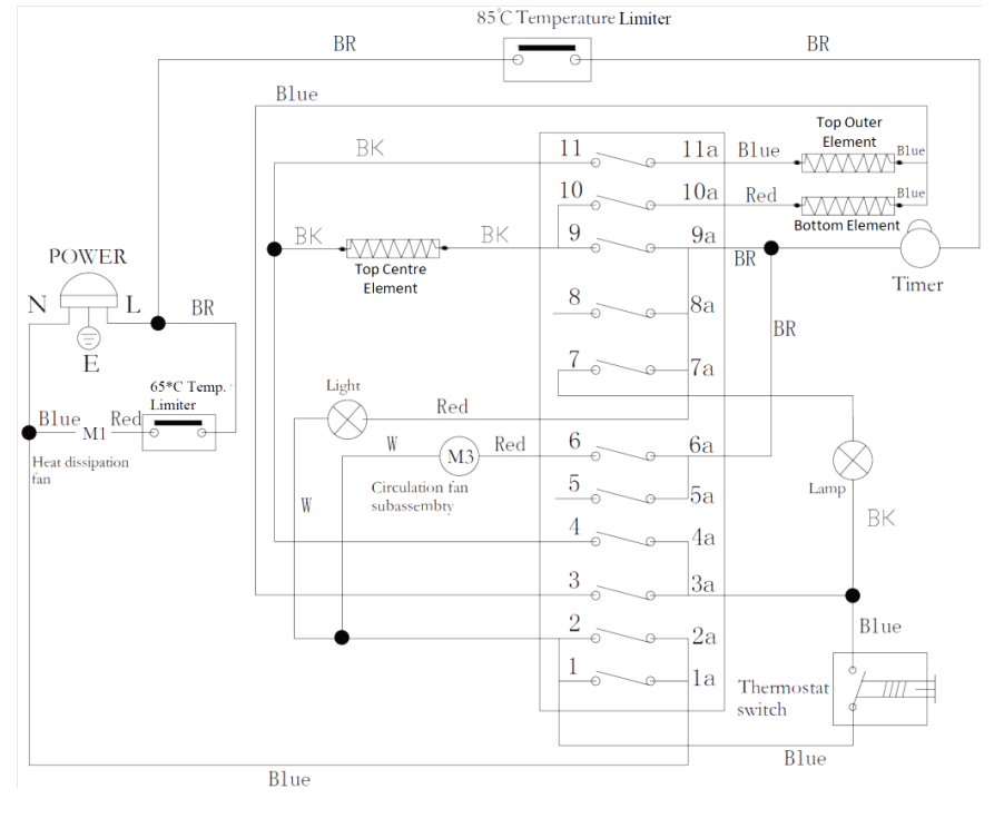
Wiring Diagram

Technical Data
Electrical Connection
Electricity supply | 220-240 V, ~50/60 | Hz |
Inner volume of the oven | 56 | Liters |
Oven Functions Table
Output (W at 240V) | Upper heating Grill element (outer) | Upper heating Grill element (inner) | Lower Heater | Fan | Light |
28 | X | ||||
2467 | X | X | X | X | |
2493 | X | X | X | X | X |
1096* | X | X | X | ||
2434 | X | X | |||
2445 | X | X | X |
Component Measurements Table
Component | Watts | Volts | Ohms |
Upper heating Grill element (outer) | 1972 | 240 | 29.4Ω |
Upper heating Grill element (inner) | 2386 | 240 | 23.5Ω |
Lower heating element | 1368 | 240 | 42.3Ω |
Fan Motor | 30 | 240 | 142.5Ω |