
MET 9010 AAS
MET 9010 AAS
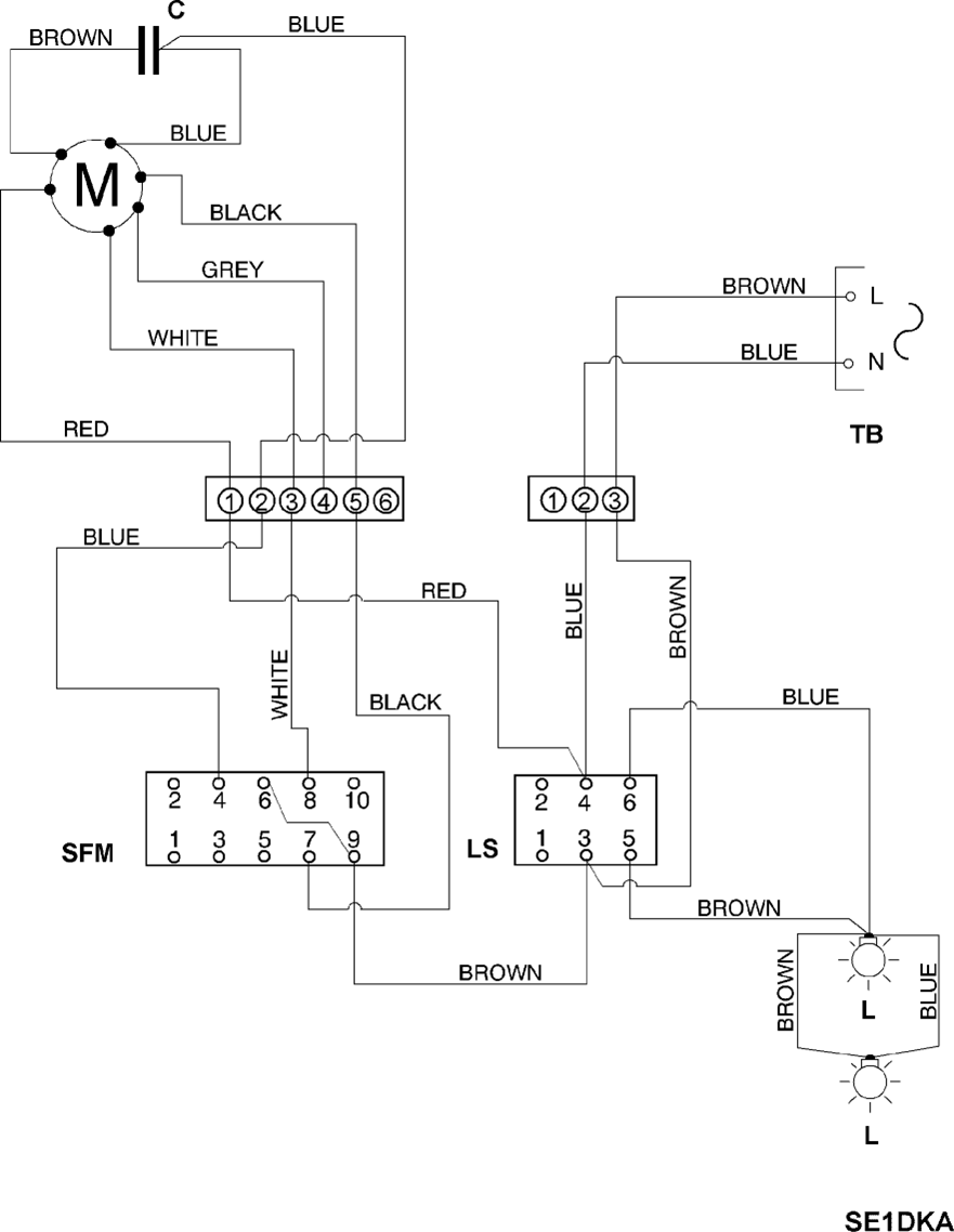
Wiring Diagram

Technical Data
Electricity
Voltage | 220 - 240 | V |
Frequency | 50 - 60 | Hz |
Power Consumption
Total | 260 | W |
Fan motor | 180 | W |
Illumination | 40 | W |
Distance from cooking area
Electric | 650 | mm |
Gas | 750 | mm |
Air exhaust Flange | Flange |
Nominal air flow
Speed 1
External exhaustion | 250 | m³ /h |
Recirculation | 150 | m³ /h |
Speed 2
External exhaustion | 370 | m³ /h |
Recirculation | 220 | m³ /h |
Speed 3
External exhaustion | 660 | m³ /h |
Recirculation | 330 | m³ /h |
Noise level
Speed 1
External exhaustion | 43 | dB (A) |
Recirculation | 55 | dB (A) |
Speed 2
External exhaustion | 52 | dB (A) |
Recirculation | 63 | dB (A) |
Speed 3
External exhaustion | 64 | dB (A) |
Recirculation | 72 | dB (A) |